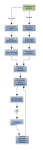
Orientierungsmodell Lern- und Förderkreis
Der Lern- und Förderkreis ist ein auf den ersten Blick einfältiges Modell, das ich situationsbezogen vielfältig einsetzen kann und das mir hilft, komplexe Dynamiken beschreibbar zu machen.
Hier, im Erfahrungsfeld Beurteilen und Fördern, ist das Modell der Versuch, die verschiedenen Beurteilungssituationen in einem Ablauf darzustellen und dabei die jeweils adäquate Beurteilungsart zuzuordnen. Er ist ausgerichtet auf thematische Lerneinheiten, die sich über einen Zeitraum von mehreren Wochen erstrecken und er fokussiert hauptsächlich auf Beurteilen und Fördern und das Trennen von Bewerten.
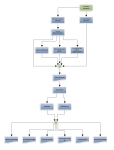
... - Förderprozesse gestalten

Worum es hier grundsätzlich geht:
Besondere Förderung. Lern-Portfolio. Förderplan.
Es gibt Situationen, in denen besondere Massnahmen gefordert sind, weil die für alle SchülerInnen geltende in…
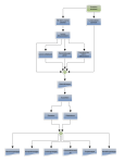
... - Journal und Portfolio einsetzen

Worum es hier grundsätzlich geht:
Metakompetenz — Lernkompetenz. Lerndokumentation. Visible Learning.
Mein persönlicher Bezug zu „Portfolioarbeit“
Als Lehrer geprägt von der Freinet-Pädagogik hatt…
... - Gelerntes sichern und bilanzieren

Worum es hier grundsätzlich geht:
Individuelle Lernergebnisse. Anwendung des Gelernten — Transfer. Präsentation — Rückmeldung.
Beim Konstruieren des Lern- und Förderkreises ist mir bereits…
Dokumente
- Orientierungsmodell Lern- und Färderkreis