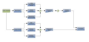
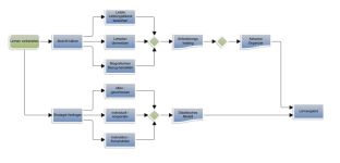
Orientierungsmodell Lern- und Förderkreis
Der Lern- und Förderkreis ist ein auf den ersten Blick einfältiges Modell, das ich situationsbezogen vielfältig einsetzen kann und das mir hilft, komplexe Dynamiken beschreibbar zu machen.
Hier, im Erfahrungsfeld Beurteilen und Fördern, ist das Modell der Versuch, die verschiedenen Beurteilungssituationen in einem Ablauf darzustellen und dabei die jeweils adäquate Beurteilungsart zuzuordnen. Er ist ausgerichtet auf thematische Lerneinheiten, die sich über einen Zeitraum von mehreren Wochen erstrecken und er fokussiert hauptsächlich auf Beurteilen und Fördern und das Trennen von Bewerten.
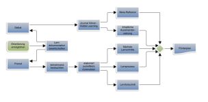
... - Lernen vorbereiten

Worum es hier grundsätzlich geht:
Klarheit im Kopf der Lehrperson — Ich will …! Definition des Lernangebots.
Klarheit in meinem Kopf als Lehrperson ist darum wichtig, weil ich mich mit meinen Lern…
... - Lernen initiieren

Worum es hier grundsätzlich geht
Mobilisieren der Lernenden. Individuelle Lernabsicht.
Die Einsteigsphase in eine neue Lerneinheit hat für mich grosse Bedeutung und starke Auswirkung auf die folge…
... - Lernumgebung anbieten

Worum es hier grundsätzlich geht
Förderlicher Lernkontext. Vielfältige Lernzugänge. Lern-Aufträge (statt Aufgaben).
Die Lernumgebung
Aus meiner Sicht ist es wichtig,
dass die Lernumgebung…
... - Orientierung ermöglichen

Worum es hier grundsätzlich geht:
Formative Beurteilung und Förderung. Lerndokumentation — Reflexion. Feedback-Dialog
In meiner Geschichte mit Beurteilen und Fördern spielt die formative Beurteilun…
Dokumente
- Orientierungsmodell Lern- und Färderkreis