... - Journal und Portfolio einsetzen
Worum es hier grundsätzlich geht:
Metakompetenz — Lernkompetenz.
Lerndokumentation.
Visible Learning.
Mein persönlicher Bezug zu „Portfolioarbeit“
Als Lehrer geprägt von der Freinet-Pädagogik hatte das Dokumentieren der Lernarbeit für mich schon immer grosse Bedeutung. Der „freie Ausdruck“ hatte in meinem Lernangebot einen hohen Stellenwert, weil hier Individualisieren nicht nur möglich, sondern eine Voraussetzung ist für das Gelingen. „Ausdruck“ wird in einer Form als Produkt konkret und sichtbar, hörbar, wahrnehmbar und ist auf das Individuum bezogen sehr „original“, nicht zu trennen von persönlichen Ressourcen, Talenten und bisher entwickelten Fähigkeiten, Fertigkeiten. Auch ist von Anfang an klar, dass die Produkte später gezeigt, veröffentlicht werden können. Einen besonderen Stellenwert hatte dabei der „freie Text“ (ein nicht verschulter Schreibanlass), wo jede Person so schreiben darf, wie sie’s im Moment kann und will.
Auch die Projektarbeit, in ihrer ursprünglichen Form als soziales demokratisches Geschehen in der Lerngruppe, wurde dokumentiert.
Später, in Kontakt mit „dialogischer Didaktik“ wurde für mich das Journal, die Journalarbeit wichtig – eine logische Weiterführung der Arbeit mit dem Freinet-Modell.
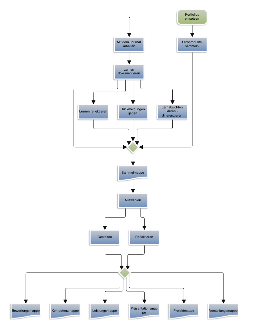
Und noch später hatte ich die erste Begegnung mit „Portfolio“ als Form der Lerndokumentation. Für mich wurde „Portfolioarbeit“ wichtig, die Arbeit mit dem Instrument „Portfolio“, die folgende Arbeitsschritte beinhalten kann:
- sammeln von Originalen,
- auswählen,
- reflektieren,
- gestalten,
- präsentieren,
- Rückmeldung holen.
Heute begegnen mir viele Erfahrungen mit Portfolio, die eher negativ besetzt sind (besonders aus der Lehrerausbildung). Gründe dafür können sein:
- Journal und Portfolio sind „auch noch“. Auf traditionelle „Heftführung“ wird nicht verzichtet und man verlangt von den Lernenden zusätzlich noch das Führen eines Journals.
- Das Journal wird nur für Reflexionen genutzt, anstatt für das Dokumentieren des gesamten Lernprozesses mit:
- persönlicher Auseinandersetzung mit Lerninhalt und Anforderungen;
- inhaltlicher Auseinandersetzung mit den Lernaufträgen;
- Reflexionen zu Lernfortschritt und Lernprozess;
- Rückmeldungen durch Lehrpersonen, Fachpersonen und Peers
- Keine Rückmeldungen zu den Journaleinträgen oder abwertende Rückmeldungen.
- Wiederholungen, Routine.
- Fehlende Sinnstiftung.
- Korrekturen anstatt Rückmeldungen.
- Benotung der Journaleinträge.
- Kein wirkliches Interesse an den Originalen der Lernenden.
Von Anfang an wurde gewarnt vor Missbrauch der Portfolio-Idee. Die Warnungen waren und sind berechtigt, die Idee wird verbogen, teilweise pervertiert in das tradierte System der Institution Schule reingepresst.
Ich selbst kann mir gar nicht mehr vorstellen, auf Journal- und Portfolioarbeit in meinen Lehr-Lern-Arrangements verzichten zu müssen, auch in meiner Coaching-, Beratungstätigkeit mit Erwachsenen.
Funktion – ursprüngliche Idee
- Lernpotenzial entfalten – Lerngemeinschaft stärken – Lerntyp profilieren – Reflexionskompetenz differenzieren:
- Arbeits- und Lernprozesse sich selbst bewusst machen – Lernkompetenz aufbauen;
- Arbeits- und Lernprozesse für Mitlernende und Lehrende aufzeigen („Visible Learning“);
- Arbeits- und Lernprodukte ausstellen/zeigen im Kontext individuellen Handelns – auch als Grundlage für ganzheitliche Beurteilung.
Grundlagen
Lernjournal und Portfolio bilden eine Einheit und sind integriert in die Lehr-Lern-Prozesse.
Das zentrale Element der Portfolioarbeit heisst „Sammeln“: Lernende sammeln (weil es für das Lernen wertvoll ist):
- „Originale“ aus ihrem Lernprozess;
- vielfältige Dokumente zu ihren Lernergebnissen;
- Leistungsnachweise;
- Selbstreflexionen zu Prozess und Produkt;
- Rückmeldungen von Lehrpersonen, Fachleuten, Peers, Eltern …;
- Dokumente zu Vorhaben ausserhalb der Schule und dabei entstandene Kompetenznachweise.
Die Sammlung entsteht im Dialog zwischen Lernenden und zwischen Lernenden und Lehrpersonen. Eine Kiste/eine Schachtel ist das geeignete Gefäss für die Sammlung. Eine Liste mit den Dokumenten in der Sammlung ist alleinige Ordnungshilfe.
Lernende und Lehrpersonen nutzen die Sammlung für bestimmte Zwecke:
- Steuerung des Lernprozesses – Förderung;
- Beurteilungen im Lernprozess;
- Dokumentation des Lernens und der Kompetenzen;
- Kommunikation mit Peers, mit Lehrpersonen, mit Eltern, mit Anbietern von Ausbildungsmöglichkeiten, mit …
Je nach definiertem Zweck gestalten die Lernenden ihren Portfolioprozess anders mit den massgebenden Elementen: Auswählen
- Reflektieren,
- Gestalten,
- Präsentieren/Zeigen,
- Rückmeldung einholen,
- Rückmeldung verarbeiten.
Die Arbeit an/mit den einzelnen Elementen orientiert sich an gemeinsam erarbeiteten Kriterien.
Fazit
Für potente Lernbegleitung braucht es Journal- und Portfolioarbeit in allen Phasen des Lern- und Förderkreis, mit jeweils speziellem Auftrag und Aufgabenschwerpunkt.
- Journal und Portfolio nutzen
