... - Förderprozesse gestalten
Kategorie: Orientierungsmodell Lern- und Förderkreis
Worum es hier grundsätzlich geht:
Es gibt Situationen, in denen besondere Massnahmen gefordert sind, weil die für alle SchülerInnen geltende individuelle Förderung nicht mehr genügt. Solche Situationen können sein:
- ständige Unterforderung von besonders begabten SchülerInnen,
- persönliche schulische oder ausserschulische Probleme oder Konflikte, die sich auf das Lernen auswirken,
- besondere Schwäche in einem Lernbereich, die ein positives Lernergebnis verunmöglicht,
- bevorstehende Leistungssituation, bei der es wenig Aussichten gibt, ein positives Ergebnis zu erreichen,
- …
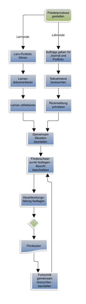
Da gilt es, besondere Aufmerksamkeit von Lernenden und Lehrenden auf den Lernprozess zu legen und diesen gezielt zu dokumentieren. Die Lernenden bekommen in dieser Phase vermehrt Aufträge und (schriftliche) Rückmeldungen in ihr Journal.
In einem Gespräch tauschen die beteiligten Lehrpersonen und die Schülerin ihre Beobachtungen aus und beurteilen miteinander die Situation. Sie legen einen Förderschwerpunkt fest und die Schülerin formuliert mit Unterstützung der Lehrperson eine Absicht für ihre nächsten Lernschritte. Sie legen fest, wer in der nächsten Zeit, welche Verantwortung übernimmt und was das konkret heisst. Daraus entsteht ein schriftlich festgehaltener Förderplan.
Nach einem vereinbarten Zeitraum überprüfen die Beteiligten miteinander den Fortschritt und legen die nächsten Förderschritte fest.
Was ich hier als untauglich einstufe, ist ein Vorgehen, das ich immer wieder miterlebt habe: Die Lehrpersonen oder die Heilpädagogin in Delegation erstellen ohne Beteiligung des Schülers einen Förderplan. Ich glaube nicht daran, dass Förderung positiv gestaltet wird, wenn sie konsumiert werden soll oder der Erfolg oder Misserfolg dann sogar an die Eltern delegiert wird.
- Förderprozesse gestalten
Förderprozesse gestalten
pdf
Förderplanung_Beispiel Kommunikationsunterstützender Förderplan
Hits : 197
Date added:
11-07-2020
