... - Orientierung ermöglichen
Worum es hier grundsätzlich geht:
Formative Beurteilung und Förderung.
Lerndokumentation — Reflexion.
Feedback-Dialog
In meiner Geschichte mit Beurteilen und Fördern spielt die formative Beurteilung und Förderung aller Lernenden eine ganz besondere Rolle. In den Ergebnissen des SIPRI-Projekts wurde klar, dass die verschiedenen Beurteilungsarten heillos vermischt wurden und dass vor allem die formative (Lernprozess fördernde) Beurteilung kaum stattfand. Ich habe dann begonnen, mit verschiedenen Interventionen formativ zu experimentieren und diesem Handlungsfeld Leben einzuhauchen, erst mit kleinen Tests zum Lernfortschritt und dann immer kreativer mit Formen der Reflexion und der Selbsteinschätzung durch die Lernenden und immer mehr durch das schriftliche Rückmelden meiner Beobachtungen und Beurteilungen. Ganz entscheidend hat sich mein Umgang mit den Arbeiten der Schülerinnen und Schüler, den Lernprodukten verändert: Ich begann, die Arbeiten zu analysieren, anstatt sie zu korrigieren. Immer stärker wurde mir bewusst, welche Bedeutung dabei der Lerndokumentation der Lernenden als Grundlage von Reflexion, Beurteilung und Rückmeldung zukam. Die traditionelle Art der Heftführung wurde immer mehr zu einer Hypothek.
Lerndokumentation
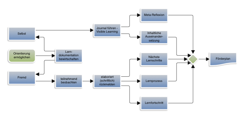
Zentrale Grundlage für Orientierung und Förderung ist die Lerndokumentation, die über alle Phasen des Lern- und Förderkreises geführt werden soll, in Form von Journal und Portfolio. Sie beinhaltet:
- den roten Faden durch die Lerneinheit mit der Auseinandersetzung der Lernenden mit Advance Organizer und Anforderungskatalog und mit ihren persönlichen Lernabsichten;
- inhaltliche Auseinandersetzungen der Lernenden mit dem Lerngegenstand;
- Reflexionen und Selbsteinschätzungen zum Lernfortschritt und zur Gestaltung des Lernprozesses;
- Fremdeinschätzungen zum Lernfortschritt;
- Rückmeldung zu den Lernprodukten, zu den Reflexionen und Selbsteinschätzungen von den Lehrpersonen;
- Rückmeldungen von Peers;
- Ideen für die nächsten Lernschritte (Förderplan).
Journal und Portfolio sind zwar einerseits Instrumente, andererseits aber vor allem auch Lern- und Arbeitsformen – „Journalarbeit“ und „Portfolioarbeit“ (mehr dazu auch auf dem Zettel „Journal und Portfolio nutzen“). Es ist wichtig, dass diese Lerndokumentation nicht konkurrenziert wird durch andere Formen (Heftführung) und der Eindruck entstehen könnte, dass die Lernenden hier noch einen Zusatzaufwand leisten müssen. Es gibt auch keine speziellen Zeiten für die Journalarbeit; die Einträge bilden den Lernprozess und die Lernprodukte ab und vereinen alle oben aufgezählten möglichen Inhalte.
Diese Lerndokumentation bildet so immer wieder die Grundlage für
- Selbstreflexion und Selbsteinschätzungen,
- Beobachtungen und Rückmeldungen von Lehrpersonen und Peers,
- das Beschreiben der nächsten Lernschritte (Förderplan).
Selbstreflexion und -einschätzung
Mir ist immer wieder aufgefallen, wie abhängig sich Schülerinnen und Schüler vom Urteil der Lehrpersonen machen, anstatt sich selbst ein Urteil zu bilden zu ihrem Lernprodukt, zu ihrem Lernfortschritt und zur Gestaltung ihres Lernprozesses (alles Faktoren von Lernkompetenz). Aufbau von Lernkompetenz betrachte ich als wichtigen Auftrag für Lehrpersonen. Das gelingt nur mit permanentem Training. Da reichen oft Fragen wie:
- Was hältst du von deinem Ergebnis?
- Welche Kriterien sind für dich wichtig?
- Woran erkennst du, ob dein Ergebnis gelungen ist?
- Wie ist dein Ergebnis zustande gekommen?
- …
Die Antworten können im Gespräch herausgefunden werden, sollten dann aber auch noch im Journal festgehalten sein.
Kreisgespräche über Kriterien helfen klären, woran man merken kann, wie weit ein Lernergebnis den Anforderungen entspricht, wie ein Lernfortschritt sichtbar wird. So entsteht im Laufe der Lernarbeit ein Katalog mit immer konkreteren, differenzierten Erfüllungskriterien, welche die Lernenden auch verstehen können. Das ist sicher der bessere Weg als das Vorlegen von Kriterien, die von den Lehrpersonen bereits vorformuliert sind. Deshalb soll ja der Anforderungskatalog bei „Lernen vorbereiten“ nur allgemein verständlich beschrieben werden.
Um zu illustrieren, wie problematisch dieses Thema des Selbst von Schülerinnen und Schülern im tradierten Denken von Unterricht und Schule sein kann, möchte ich noch eine Aussage von Lehrpersonen anfügen, die ich immer wieder zu hören bekam: Der Schüler XY kann sich schon gut selbst einschätzen, es gibt kaum noch Differenzen zu meiner Sicht (oft ohne jegliche offizielle Kriterien im Hintergrund). Die Lehrperson hat eben immer recht! So können Selbstreflexion und Selbsteinschätzung sicher nicht gelingen.
Beobachtungen und Rückmeldungen durch Lehrpersonen und Peers
Besonders lernfördernd sind in dieser Lernphase Rückmeldungen durch die Lehrpersonen und durch Peers. Es reicht nun aber nicht, gelegentlich etwas zu sagen zu meinen Beobachtungen als Lehrperson, etwas, das mir aufgefallen ist, etwas, das ich loben oder bemängeln will. Ich bin aufgefordert, mich mit den Journaleinträgen der Lernenden auseinanderzusetzen – mit ihren Einträgen zur inhaltlichen Auseinandersetzung mit dem Lerngegenstand, mit ihren Reflexionen und ihren Ideen zum Weiterlernen – und ihnen dann eine persönliche Rückmeldung zu schreiben. Stark im Fokus steht dabei die Gestaltung des Lernprozesses bezüglich der Möglichkeiten und Ressourcen des einzelnen Lernenden, der einzelnen Lernenden. Besonders wirkungsvoll sind elaborierte Rückmeldungen, die zwingend auch die Beschreibung der möglichen nächsten Lernschritte (konkrete Anregungen) beinhalten müssen.
Peer-Rückmeldungen können hauptsächlich Tandem-PartnerInnen geben, die in enger Kooperation als kritische Freundin, kritischer Freund stehen. Auch hier braucht es ständige Trainings, sonst besteht die Gefahr, dass sich Formulierungen zu wiederholen beginnen und sich das Ganze zu Tode läuft.
Förderplan
Dieser Begriff kann zum Missverständnis führen, dass es etwas Aufwändiges, Spezielles nur für einige Lernende in speziellen Situationen sein könnte. Diese Form von Förderplan beschreibe ich auf dem Zettel „Förderprozesse gestalten“.
Der Förderplan hier gilt für alle Lernenden und beinhaltet bloss eine Vereinbarung zu den nächsten Lernschritten im Journal.
- Orientierung ermöglichen
