... - Lernen vorbereiten
Kategorie: Orientierungsmodell Lern- und Förderkreis
Worum es hier grundsätzlich geht:
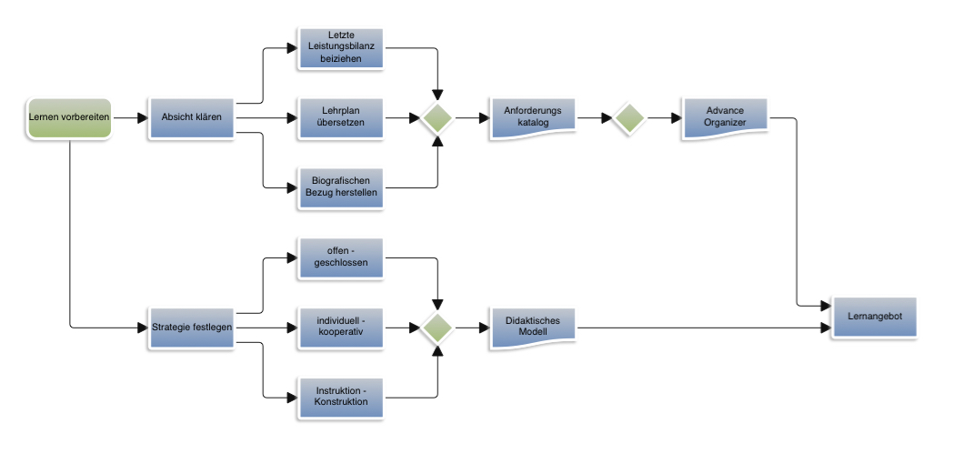
Klarheit im Kopf der Lehrperson — Ich will …!
Definition des Lernangebots.
Klarheit in meinem Kopf als Lehrperson ist darum wichtig, weil ich mich mit meinen Lernenden in längeren Lernsequenzen über mehrere Wochen bewege. Deshalb will ich einerseits den roten Faden sichtbar halten und verfolgen und andererseits den individuellen Interessen und Lernprozessen der Lernenden genügend Raum geben.
Meine Klarheit zeigt sich auch in zwei Produkten, mit denen ich während der gesamten Lernsequenz weiterarbeite:
- Der „Advance Organizer“, der das inhaltliche Tummelfeld absteckt, in dem ich meine Schwerpunkte setzen kann und die Lernenden für sich ein Thema entdecken, an dem sie Interesse haben und das für sie sinnstiftend sein könnte.
- Der Anforderungskatalog, in dem beschrieben ist, was die Schülerinnen und Schüler lernen sollen, was ich am Schluss überprüfen werde. In diesem Katalog sind zu Beginn Beschreibungen gefordert, welche die Lernenden auch dann verstehen können, wenn sie die Inhalte noch nicht bearbeitet haben. Die Beschreibungen werden im Laufe der Lernarbeit differenzierter, konkreter und sie verdichten sich immer mehr zu Erfüllungskriterien.
Beide Instrumente werden gefüttert mit Überlegungen
- zu der Bilanz aus der vorangegangenen Lerneinheit;
- zu den Lehrplanvorgaben (meinem Auftrag als Lehrperson);
- zu meinen persönlichen biografischen Bezügen zu den Inhalten (Ich und dieses Thema).
Mit der Wahl des didaktischen Modells treffe ich einen weiteren Entscheid darüber, wo ich mich bewegen will,
- zwischen offen und geschlossen,
- zwischen Instruktion und Konstruktion,
- zwischen individuell und kooperativ.
- Lernen vorbereiten
